Kızılırmak Mah. 1443. Cadde No:25 1071 Plaza B Blok No:27 Çankaya/Ankara 0312 432 5678

Yabancıların Çalışma İzinleri

Türkiye’de çalışacak yabancılara çalışma izinlerinin verilmesi ve çalışma izni muafiyetlerine dair usul ve esaslar 6735 Sayılı Uluslararası İşgücü Kanunu ve Yabancıların Çalışma İzinleri Hakkında yönetmelik ile bu iki temel mevzuatın atıf yapmış olduğu diğer kanun, yönetmelik ve ikincil mevzuata göre düzenlenmiştir.

6735 Sayılı Uluslararası İşgücü Kanunun Kapsamına Dâhil Yabancılar ve İşverenler:

  • Türkiye’de çalışmak için başvuruda bulunan yabancılar
  • Halen çalışan yabancılar,
  • Bir işveren yanında mesleki eğitim görmek üzere başvuruda bulunan yabancılar
  • Bir işveren yanında mesleki eğitim görmeye devam eden yabancılar
  • Staj yapmak üzere başvuruda bulunan yabancılar
  • Halen staj yapan yabancılar
  • Türkiye’de geçici nitelikte hizmet sunumu yapan sınır ötesi hizmet sunucusu yabancılar,
  • Yabancı çalıştıran gerçek ve tüzel kişiler
  • Yabancı çalıştırma başvurusunda bulunan gerçek ve tüzel kişiler
  • Çalışma izni almaktan muaf tutulan yabancılar

Çalışma İzin Türleri

Türkiye’de yabancılar gerek bir işverene bağlı, gerekse işverenden bağımsız olarak, fakat her iki durumda da ancak aşağıda belirtilen geçerli dört tür çalışma izni bulunmak koşuluyla çalışabilirler:

Süreli Çalışma İzni: Başlangıç ve bitiş tarihlerinin önceden belirlendiği çalışma izni türüdür. Uluslararası İşgücü Kanunun 10 md. (1) ve (2) fıkralarına göre; İlk başvuruda, iş sözleşmesi süresini aşmamak kaydıyla en çok bir yıl süreli, ilk uzatma başvurusunda en çok iki yıl süreli, sonraki uzatma başvurularında en çok üç yıl süreli çalışma izni verilebilmektedir.

Süresiz Çalışma İzni: Yabancıya süresiz olarak çalışma ve oturma hakkı veren çalışma izni türüdür. Uluslararası İşgücü Kanunun 10 md. (3) fıkrasına göre; Türkiye’de uzun dönem ikamet izni veya en az sekiz yıl kanuni çalışma izni olan yabancılar süresiz çalışma iznine başvurabilir. Ancak yabancı bütün şartları karşılasa dahi, başvurunun yapılmış olması mutlak hak doğuracak bir nitelikte değildir.

Bağımsız Çalışma İzni: Yabancıya bir işverene bağlı olmaksızın kendi nam ve hesabına çalışma hakkı veren çalışma izni türüdür. Uluslararası İşgücü Kanunun 10 md. (6) ve (8) fıkralarına göre; profesyonel meslek mensubu yabancılara, diğer kanunlarda belirtilen özel şartların sağlanması kaydıyla ve bu maddede yer alan süre sınırlamalarına tabi olmaksızın süreli olarak bağımsız çalışma izni verilebilir.

İstisnai Çalışma İzni: Başvuru değerlendirme kriterleri, başvuru red sebepleri ve çalışma izni türlerine ilişkin başvurucu lehine İdare’ye geniş takdir yetkisinin tanındığı, istisnai nitelikleri bulunan yabancıya istisnai çalışma izni verilebilmektedir. İstisnai çalışma izni verilebilecek yabancılar Uluslararası İşgücü Kanunun 16.maddesinde sayılmıştır:

  • Eğitim düzeyi, ücreti, mesleki deneyimi, bilim ve teknolojiye katkısı ve benzeri özellikleri itibarıyla nitelikli işgücü olarak değerlendirilen,
  • Bilim ve teknolojiye katkısı, yatırım veya ihracat düzeyi, sağlayacağı istihdamın büyüklüğü ve benzeri özellikleri itibarıyla nitelikli yatırımcı olarak değerlendirilen,
  • Belirli bir süre için işvereni tarafından Türkiye’de gerçekleştirilen bir projede istihdam edilen,
  • İçişleri Bakanlığı veya Dışişleri Bakanlığı tarafından Türk soylu olduğu bildirilen,
  • Kuzey Kıbrıs Türk Cumhuriyeti vatandaşı,
  • Avrupa Birliği üyesi ülke vatandaşı,
  • 6458 sayılı Kanun uyarınca uluslararası koruma başvurusu sahibi, şartlı mülteci, geçici koruma sağlanan veya vatansız ya da mağdur destek sürecinden yararlanan insan ticareti mağduru,
  • Bir Türk vatandaşı ile evli ve eşiyle Türkiye’de evlilik birliği içinde yaşayan,
  • Yabancı devletlerin ve uluslararası kuruluşların Türkiye’deki temsilciliklerinde diplomatik dokunulmazlığı olmadan çalışan,
  • Alanındaki başarısı ile uluslararası düzeyde temayüz etmiş olarak bilimsel, kültürel, sanatsal veya sportif amaçla Türkiye’ye gelen,
  • Sınır ötesi hizmet sunucusu yabancılar.

Yurtdışı Çalışma İzni Başvurusu Başvuru  Süreci

1.Aşama:İşçi ile işveren arasında iş sözleşmesi yapılması

2.Aşama: Yabancının T.C. Büyükelçilikleri veya Başkonsolosluklarına çalışma izni başvurusunda bulunarak referans kodu alması

3.Aşama:Büyükelçilikler veya Başkonsolosluklar tarafından Başvurunun elektronik ortamda Çalışma ve Sosyal Güvenlik Bakanlığına iletilmesi

4.Aşama:İşveren tarafından çalışma izni başvurusu için elektronik ortama giriş yapılması

  1.Adım: İşyeri kaydı yoksa işyeri bilgilerinin girilmesi ve işyeri kaydı oluşturulması

  2.Adım: İşveren Listesinden, yetkili olunan işverenin seçilmesi

  3.Adım: Yurtdışı ilk başvuru sekmesi seçilerek Büyükelçilikler veya Başkonsolosluklar tarafından verilen 16 haneli referans kodunun girilerek “Kişi Bilgilerinin” getirilmesi

  4.Adım: Başvuran yabancının dil, eğitim ve pasaport bilgilerini içeren “Genel Bilgilerin” doldurulması,

  5.Adım: Başvuran yabancının görevi, ücret, çalışma tipi ve çalışma süresini içeren “Görev Bilgilerinin” girilmesi,

  6.Adım: Belgelerin ve fotoğrafların yüklenmesi,

  7.Adım: Başvurunun e-imza ile doğrulanması

Yurtiçi Çalışma İzni Başvurusu Başvuru Süreci

1.Aşama:İşçi ile işveren arasında iş sözleşmesi yapılması

2.Aşama:İşveren tarafından çalışma izni başvurusu için elektronik ortama giriş yapılması

  1.Adım: İşyeri kaydı yoksa işyeri bilgilerinin girilmesi ve işyeri kaydı oluşturulması

  2.Adım: İşveren Listesinden, yetkili olunan işverenin seçilmesi

  3.Adım: Yurtiçi ilk başvuru sekmesi seçilerek ve en az 6 ay süreli ve geçerli bir ikamet tezkeresi bulunan yabancının kimlik numarası girilerek “Kişi Bilgilerinin” getirilmesi

4.Adım: Başvuran yabancının dil, eğitim ve pasaport bilgilerini içeren “Genel Bilgilerin” doldurulması,

 5.Adım: Başvuran yabancının görevi, ücret, çalışma tipi ve çalışma süresini içeren “Görev Bilgilerinin” girilmesi,

  6.Adım: Belgelerin ve fotoğrafların yüklenmesi,

7.Adım: Başvurunun e-imza ile doğrulanması

Çalışma İzni Muafiyeti

  • Çalışma izni muafiyeti: Bakanlıkça resmî bir belge şeklinde düzenlenen ve geçerlilik süresi içinde yabancıya Türkiye’de çalışma izni almaksızın çalışma ve ikamet hakkı veren muafiyeti ifade etmektedir. (UİK-Md.3.f.ç)
  • Diğer kanunlarda ya da Türkiye’nin taraf olduğu ikili veya çok taraflı anlaşmalar veya uluslararası sözleşmelerde çalışma izni almadan çalışabileceği belirtilen yabancılar, bu Kanuna göre çalışma izni almadan çalışabilir veya çalıştırılabilirler. (UİK-Md.6.f.3)
  • 5901 sayılı Türk Vatandaşlığı Kanununun 28 inci maddesi ((1) Doğumla Türk vatandaşı olup da çıkma izni almak suretiyle Türk vatandaşlığını kaybedenler ve üçüncü dereceye kadar olan altsoyları, bu maddede belirtilen istisnalar dışında Türk vatandaşlarına tanınan haklardan aynen yararlanmaya devam ederler. Millî güvenliğe ve kamu düzenine ilişkin hükümler saklıdır.) kapsamında olanların çalışma hakkı saklıdır. (UİK-Md.6.f.4)
  • Türk Ticaret Kanuna göre kurulmuş anonim şirketlerin Türkiye’de ikamet etmeyen yönetim kurulu üyesi ve diğer şirketlerin yönetici sıfatı olmayan ortağı ile Türkiye’de gerçekleştirdiği faaliyetleri yüz seksen gün içinde doksan günü geçmeyen sınırötesi hizmet sunucusu yabancılar (UİK-Md.13.f.7)
  • Yabancı ülkelerin Türkiye’deki diplomatik ve konsüler temsilciliklerinin; bağlı birimi olarak faaliyet gösteren okullarda, kültür kurumlarında ve din kurumlarında görevli yabancılar (UİK-Md.14.f.1)
  • Yabancı ülkelerin Türkiye’deki diplomatik ve konsüler temsilciliklerinde diplomatik kadro üyesi, konsolosluk memuru, idari ve teknik kadro üyesi ve konsolosluk hizmetlisi, Türkiye’deki uluslararası kuruluşlarda uluslararası memur ve idari ve teknik personel olarak görev yapan kişilerin; özel hizmetinde çalışan yabancılar (UİK-Md.14.f.2) çalışma izni muafiyeti almak şartıyla çalışabilirler.

(Yabancıların Çalışma İzinleri Hakkında Kanunun Uygulama Yönetmeliği 55. Md. Kapsamında) 

Çalışma İzni Muafiyeti Bulunan Diğer Yabancılar

  • Daimi ikametgâhları yurt dışında olup bilimsel, kültürel ve sanatsal faaliyetler amacıyla bir aydan az,  sportif faaliyetler amacıyla dört aydan az süre ile geçici olarak Türkiye’ye gelecek yabancıların,
  • Türkiye’ye ithal edilen makine ve teçhizatın montajı, bakım ve onarımı, kullanımına ilişkin eğitiminin verilmesi veya teçhizatı teslim almak veya Türkiye’de arızalanan araçların tamiri amacıyla; Türkiye’ye giriş tarihinden itibaren bir yıl içinde toplam üç ayı geçmemek ve bu durumu ibraz edeceği belgeler ile kanıtlamak koşuluyla gelenlerin,
  • Türkiye’den ihraç edilen ya da Türkiye’ye ithal edilen mal ve hizmetlerin kullanılmasına ilişkin eğitim amacıyla Türkiye’ye giriş tarihinden itibaren bir yıl içinde toplam üç ayı geçmemek ve bu durumu ibraz edeceği belgeler ile kanıtlamak koşuluyla Türkiye’de bulunanların,
  • Belgeli turizm işletmelerinin sınırları dışında faaliyette bulunacak fuar ve sirklerde gösteri ve benzeri görevli olarak Türkiye’ye giriş tarihinden itibaren altı ayı geçmemek ve bu durumu ibraz edeceği belgeler ile kanıtlamak koşuluyla bulunanların,
  • İki yılı geçmemek ve eğitim süresiyle sınırlı olmak üzere durumunu ibraz edeceği belgeler ile kanıtlayarak üniversiteler ile kamu kurum ve kuruluşlarına bilgi ve görgülerini artırmak üzere gelen yabancıların,
  • Sosyo-kültürel ve teknolojik alanlar ile eğitim konularında altı ayı aşmayan bir sürede Türkiye’ye önemli hizmet ve katkı sağlayabilecekleri ilgili mercilerce bildirilenlerin,
  • Avrupa Birliği Eğitim ve Gençlik Programları Merkezi Başkanlığının (Ulusal Ajans) yürüttüğü programlar kapsamında gelecek yabancıların program süresince,
  • Kapsamı ve süresi konusunda Bakanlık, İçişleri ve Dışişleri Bakanlığı ile Yüksek Öğretim Kurulu Başkanlığının mutabakata vardığı uluslararası stajyer öğrenci programları çerçevesinde staj görecek yabancıların,
  • Görev süresi sekiz ayı geçmemek kaydıyla Türkiye’ye gelen tur operatörü temsilcisi yabancıların,
  • Türkiye Futbol Federasyonunca veya Gençlik ve Spor Genel Müdürlüğünce talepleri uygun bulunan yabancı futbolcular ile diğer sporcu ve antrenörlerin sözleşmeleri süresince,
  • Gemi adamlarının Eğitim, Belgelendirme ve Vardiya Standartları Hakkında Uluslararası Sözleşme’nin I/10 Kuralına göre devletlerle yapılan ikili protokoller gereği, ilgili idareden “Uygunluk Onayı Belgesi” almış Türk Uluslararası Gemi Siciline kayıtlı ve kabotaj hattı dışında çalışan gemilerde görev yapan yabancı gemi adamlarının,
  • Türkiye Avrupa Birliği Mali İşbirliği Programları kapsamında yürütülen projelerde görevlendirilen yabancı uzmanların, görevleri süresince, çalışma izni almalarına gerek bulunmamaktadır.
  • Muafiyet süreleri uzatılamaz. Yabancılar, bir takvim yılı içinde muafiyet hükümlerinden sadece bir kez yararlanır.

Çalışma İzinleri ve Çalışma İzni Muafiyetleri Aynı Zamanda İkamet İzni Yerine Geçmektedir.

Yurt İçi ve Yurt Dışı Çalışma İzni Başvurularında Yöntem (Uluslararası İşgücü Kanunu-7.Md.)

Çalışma ve Sosyal Güvenlik Bakanlığının Çalışma İzni Değerlendirme Kriterleri

Zorunlu Kriterler

Yabancıların Çalışma İzinleri Hakkında Kanunun Uygulama Yönetmeliğinin 13 üncü Maddesi Uyarınca Belirlenen Yabancıların Çalışma İzin Taleplerine İlişkin Olarak Başvuru Sahibi İşyerlerinin ve Yabancıların Karşılaması Zorunlu Olan Değerlendirme Kriterleri Aşağıda Belirtilmiştir;

1. Çalışma izni talep edilen işyerinde en az beş T.C. vatandaşının istihdamı zorunludur. İzin isteyen yabancının şirket ortağı olması halinde beş kişilik istihdam şartı, Bakanlıkça verilecek bir yıllık çalışma izninin son altı ayı için aranır. Aynı işyerinde birden fazla yabancı için çalışma izni talebinde bulunulması durumunda, çalışma izni verilen ilk yabancıdan sonraki her bir yabancı için ayrı ayrı beş T.C. vatandaşı istihdamı aranacaktır.

2. İşyerinin ödenmiş sermayesinin en az 100.000 TL veya brüt satışlarının en az 800.000 TL veya son yıl ihracat tutarının en az 250.000 ABD Doları olması gerekmektedir.

3. Dernek ve vakıflarda çalışacak yabancılara ilişkin izin taleplerinde 2 nci madde, yabancı devlet havayollarının Türkiye temsilciliklerinde, eğitim sektörü ve ev hizmetlerinde çalışacak yabancıların çalışma izni başvurularının değerlendirilmesinde ise, 1 inci ve 2 nci maddeler uygulanmayacaktır.

4. İzin isteyen şirket ortağı yabancının, 40.000 TL’den az olmamak üzere sermaye payının en az yüzde 20 olması zorunludur.

5. İşveren tarafından yabancıya ödeneceği beyan edilen aylık ücret miktarının yabancının görev ve yetkinliği ile bağdaşır seviyede olması zorunludur. Buna göre, başvuru tarihi itibariyle yürürlükte bulunan asgari ücret tutarı dikkate alınmak suretiyle yabancıya ödenecek ücretin en az;

– Üst düzey yöneticiler ve pilotlar için asgari ücretin 6,5 katı,

– Birim veya şube müdürleri ile mühendis ve mimarlar için asgari ücretin 4 katı,

– (Değişik: 16.03.2012/ÇGM-5241) Uzmanlık ve ustalık gerektiren işlerde çalışacaklar ile öğretmenler için asgari ücretin 3 katı,

– (Değişik: 03.02.2012/ÇGM-2285) Ev hizmetlerinde çalıştırılacak yabancılar için en az asgari ücret, diğer mesleklerde çalışacak yabancılar için asgari ücretin 1,5 katı,

– (Değişik: 16.03.2012/ÇGM-5241) Turizm-animasyon organizasyon firmalarında akrobat ve benzeri unvanlarda çalışacak yabancılar ile masör, masöz ve SPA terapisti gibi işlerde                 çalışacak yabancılar için asgari ücretin 2 katı, olması gerekmektedir

6. (Değişik:01.02.2017/UİGM-1061) Bünyelerinde;

– İzinli masaj salonu bulunduğunu kanıtlayan Kültür ve Turizm Bakanlığından belgeli en az üç yıldızlı turizm işletmelerinin, belgeli tatil köylerinin, resmi makamlardan alınmış faaliyet             izni bulunan termal otellerin,

– Hamam-sauna-SPA vb. kompleksi bulunduran belgeli turizm işletmeleriyle anlaşmalı (sözleşme bulunan) tesislerin,

– En az yirmi (20) Türk vatandaşı çalıştıran resmi makamlardan izinli spor merkezlerinin,

– Masör, masöz ve SPA terapisti gibi uzmanlık ve ustalık gerektiren işlerdeki yabancı çalıştırma talepleri değerlendirmeye alınacak, bu kapsamda bulunmayan işletme ve işyerlerinin               talepleri ise uygun bulunmayacaktır.

7. (Değişik: 20.4.2011/ÇGM-8108) Eğlence sektörünün ve turizm-animasyon organizasyon firmalarının uzmanlık ve ustalık gerektiren işlerinde istihdam edilecek yabancılar için en az 10 T.C. vatandaşı çalıştırılması halinde her bir yabancı için ayrı ayrı beş T.C. vatandaşı istihdamına ilişkin kota ayrıca uygulanmayacaktır.

8. (Ek madde: 20.4.2011/ÇGM-8108) Türkiye’nin taraf olduğu ikili ya da çok taraflı sözleşmelerde hüküm bulunan haller ile kamu kurum ve kuruluşlarınca sözleşme veya ihale usulleriyle mal ve hizmet alımı işlerinde çalıştırılacak yabancılara ilişkin çalışma izin taleplerinin değerlendirilmesinde 1 inci ve 2 nci maddelerde belirlenen kriterler uygulanmayacaktır.

9. (Ek madde: 20.4.2011/ÇGM-8108) İleri teknoloji gerektiren işlerde veya aynı vasıflarda Türk uzmanın bulunmadığı hallerde Genel Müdürlük Makamınca verilecek onay üzerine 1 inci ve 2’nci maddelerle belirlenen kriterler uygulanmayacaktır.

10. (Ek madde: 20.4.2011/ÇGM-8108) Özellik Arzeden Doğrudan Yabancı Yatırım koşullarını taşıyan işletmelerde kilit personel dışında istihdam edilecek yabancılar için, 1 inci madde ile belirlenen kriter, işletmenin ülke çapındaki tüm işyerlerinde çalışan T.C. vatandaşı sayısı esas alınarak uygulanır.

BAŞVURULARINDA KRİTER UYGULANMAYACAK YABANCILAR

Yabancıların Çalışma İzinleri Hakkında Kanunun Uygulama Yönetmeliği hükümlerince çalışma izni değerlendirme kriterlerine tabi olmayan yabancılar aşağıda belirtilmiş olup, burada belirtilen yabancıların çalışabilmeleri için çalışma izni almaları zorunludur. Çalışma izin başvuruları çalışma izni değerlendirme kriterlerine tabi tutulmaksızın sonuçlandırılan söz konusu yabancıların bu kapsamda bulunduklarını T.C. resmi makamlarından alınmış belgelerle kanıtlamaları zorunludur.

– Anne, baba veya çocuğu Türk vatandaşı olan yabancılar,

– En az üç yıl süreyle Türk vatandaşı ile evlilik birliği içinde yaşayan yabancılar,

– Kuzey Kıbrıs Türk Cumhuriyeti vatandaşı yabancılar,

– Türk ve akraba toplulukları uygulamaları çerçevesinde ikamet izni verilmiş olan yabancılar,

– İnsani mülahazalar çerçevesinde ikamet izni verilmiş olan yabancılar,

– İnsan ticareti mağduru olarak ikamet izni verilmiş olan yabancılar,

– Vatansız statüsünde ikamet izni verilmiş olan yabancılar.

Başvurunun Reddi

Başvurunun Reddedilmesinde UİK-9.Md.’deki kriterler esas alınır:
  • Uluslararası işgücü politikalarına uygunsuzluk,
  • Bilgi ve belgelerde sahtecilik ve yanıltıcılık unsuru
  • Yabancı istihdam edilmesine ilişkin gerekçenin yetersizliği,
  • Başvuranın yapacağı iş ve mesleğin Türk vatandaşlarına özgülenmiş iş ve mesleklerden olması,
  • Başvuranın nitelik ve uzmanlık seviyesinin yetersizliği,
  • Bakanlıkça belirlenen çalışma izni değerlendirme kriterlerine uyumsuzluk,
  • Başvuranın Yabancılar ve Uluslararası Koruma Kanununa göre Türkiye’ye girişlerine izin verilmeyecek, vize verilmeyecek ve sınır dışı etme kararı alınan yabancılardan olduğunun İçişleri Bakanlığınca bildirilmesi,
  • Başvuranın kamu düzeni, kamu güvenliği veya kamu sağlığı açısından Türkiye’de çalışmasında sakıncalı olması,
  • Başvuranın Dışişleri Bakanlığının uygun görüşü olması durumu hariç, Türkiye’nin tanımadığı veya diplomatik ilişkisinin bulunmadığı ülke vatandaşlarından olması.

Türk Vatandaşlarına Özgülenen Meslekler

  • Diş tabipliği, dişçilik, hastabakıcılık.
  • Eczacılık
  • Veterinerlik
  • Özel hastanelerde sorumlu müdürlük
  • Avukatlık, Hakimlik ve savcılık
  • Noterlik
  • Özel güvenlik görevlisi
  • Kara suları dahilinde balık, istiridye, midye, sünger, inci, mercan ihracı, dalgıçlık, arayıcılık, kılavuzluk, kaptanlık, çarkçılık, katiplik, tayfalık vb. (Kabotaj Kanunu uyarınca)
  • Gümrük müşavirliği
  • Turist rehberliği
  • Devlet Memurluğu

Türkiye’ye Girişlerine İzin Verilmeyecek ve Vize Verilmeyecek Yabancılar (Yabancılar Ve Uluslararası Koruma Kanunu Md.7 ve Md.15)

  • Pasaportu, pasaport yerine geçen belgesi, vizesi veya ikamet ya da çalışma izni olmayanlar ile bu belgeleri veya izinleri hileli yollarla edindiği veya sahte olduğu anlaşılanlar
  • Vize, vize muafiyeti veya ikamet izin süresinin bitiminden itibaren en az altmış gün süreli pasaport veya pasaport yerine geçen belgesi olmayanlar
  • Türkiye’ye girişleri yasaklı olanlar
  • Kamu düzeni veya kamu güvenliği açısından sakıncalı görülenler
  • Kamu sağlığına tehdit olarak nitelendirilen hastalıklardan birini taşıyanlar
  • Türkiye Cumhuriyeti’nin taraf olduğu anlaşmalar uyarınca, suçluların geri verilmesine esas olan suç veya suçlardan sanık olanlar ya da hükümlü bulunanlar
  • Kalacağı süreyi kapsayan geçerli sağlık sigortası bulunmayanlar
  • Türkiye’ye giriş, Türkiye’den geçiş veya Türkiye’de kalış amacını haklı nedenlere dayandıramayanlar
  • Kalacağı sürede, yeterli ve düzenli maddi imkâna sahip olmayanlar
  • Vize ihlalinden veya önceki ikamet izninden ya da kamu alacaklarından doğan borçları ödemeyi kabul etmeyenler ile TCK’ya göre takip edilen borç ve cezaları ödemeyi kabul etmeyenler

Sınır Dışı Etme Kararı Alınacak Yabancılar (Yabancılar Ve Uluslararası Koruma Kanunu Md.54)

  • TCK 59.maddesi kapsamında hapis cezası alıp cezasının infazından sonra sınır dışı edilmesi gerektiği değerlendirilenler
  • Terör örgütü yöneticisi, üyesi, destekleyicisi veya çıkar amaçlı suç örgütü yöneticisi, üyesi veya destekleyicisi olanlar
  • Türkiye’ye giriş, vize ve ikamet izinleri için yapılan işlemlerde gerçek dışı bilgi ve sahte belge kullananlar
  • Türkiye’de bulunduğu süre zarfında geçimini meşru olmayan yollardan sağlayanlar
  • Kamu düzeni veya kamu güvenliği ya da kamu sağlığı açısından tehdit oluşturanlar
  • Vize veya vize muafiyeti süresini on günden fazla aşanlar veya vizesi iptal edilenler
  • İkamet izinleri iptal edilenler
  • İkamet izni bulunup da süresinin sona ermesinden itibaren kabul edilebilir gerekçesi olmadan ikamet izni süresini on günden fazla ihlal edenler
  • Çalışma izni olmadan çalıştığı tespit edilenler
  • Türkiye’ye yasal giriş veya Türkiye’den yasal çıkış hükümlerini ihlal edenler ya da bu hükümleri ihlale teşebbüs edenler
  • Hakkında Türkiye’ye giriş yasağı bulunmasına rağmen Türkiye’ye geldiği tespit edilenler
  • Uluslararası koruma hakkı verilmeyip, Türkiye’de kalma hakkı bulunmayanlar
  • İkamet izni uzatma başvuruları reddedilenlerden, on gün içinde Türkiye’den çıkış yapmayanlar
  • Uluslararası kurum ve kuruluşlar tarafından tanımlanan terör örgütleriyle ilişkili olduğu değerlendirilenler.

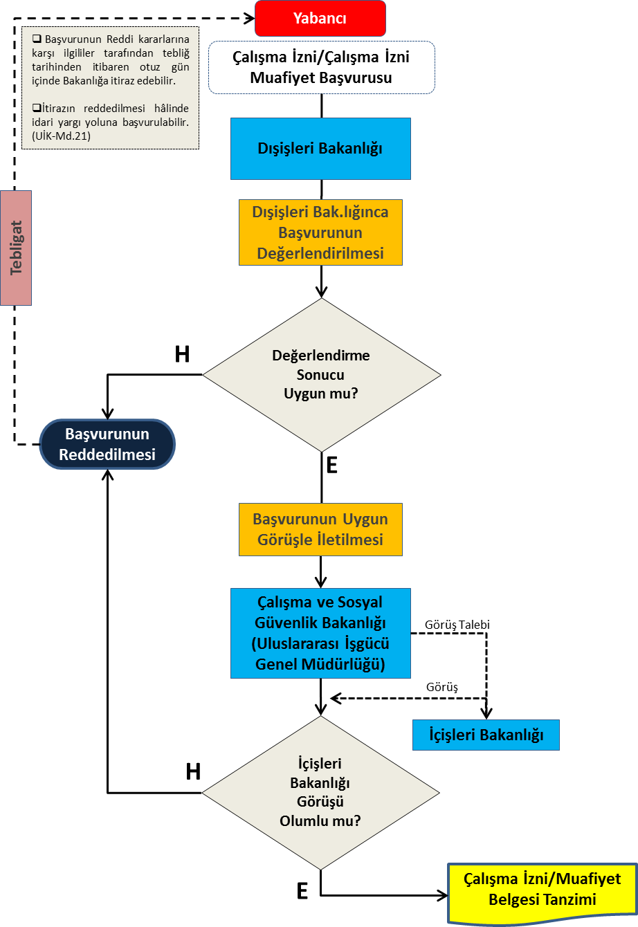
Türkiye’deki Diplomatik Temsilciliklere Bağlı Birimlerde Çalışacak Yabancılar İçin Çalışma İzni Başvurularında Yöntem (Uluslararası İşgücü Kanunu-14.Md.)

Serbest Bölgeler Kanunu Kapsamında Çalışacak Yabancılar İçin Çalışma İzni Başvurularında Yöntem (Uluslararası İşgücü Kanunu-18.Md.)

Uluslararası İşgücü Kanununun 23.Maddesi Gereğince Verilen İdari Para Cezaları

(*) Bu fiillerin tekrarı halinde idari para cezaları bir kat artırılarak uygulanır.

(**) Çalışma izni bulunmadan çalıştığı tespit edilen yabancılar sınır dışı edilmek üzere İçişleri Bakanlığına bildirilir.

Turkuaz Kart

  • Uluslararası işgücü politikası doğrultusunda; eğitim düzeyi, mesleki deneyimi, bilim ve teknolojiye katkısı, Türkiye’deki faaliyetinin veya yatırımının ülke ekonomisine ve istihdama etkisi ile Uluslararası İşgücü Politikası Danışma Kurulu önerileri ve Bakanlıkça belirlenen usul ve esaslara göre başvurusu uygun görülen yabancılara Turkuaz Kart verilir.
  • Turkuaz Kart, ilk üç yılı geçiş süresi olmak kaydıyla verilir,  geçiş süresi sonunda yabancının başvurusu hâlinde süresiz Turkuaz Kart verilir.
  • Turkuaz Kart sahibi yabancının, mevzuat hükümlerine göre eş ve bakmakla yükümlü olduğu çocuklarına Turkuaz Kart sahibi yakını olduğunu gösteren ve ikamet izni yerine geçen belge verilir.
  • Turkuaz Kart sahibi yabancı süresiz çalışma izninin sağladığı haklardan yararlanır.
  • Turkuaz Kart uygulamasında; akademik alanda uluslararası kabul görmüş çalışmaları bulunanlar ile bilim, sanayi ve teknolojide ülkemiz bakımından stratejik kabul edilen bir alanda öne çıkmış olanlar ya da ihracat, istihdam veya yatırım kapasitesi olarak ulusal ekonomiye önemli katkı sağlayan ya da sağlaması öngörülenler nitelikli yabancı olarak değerlendirilir.

Yabancı Çalışma İzni İlk Başvurularında Yabancıdan İstenilen Belgeler

  • Yabancı Personel Başvuru Formu (Elektronik ortamda doldurulacak form, çıktısı alındıktan sonra, işveren ve yabancı tarafından imzalanıp kağıt ortamında bir nüsha olarak Bakanlığa gönderilecektir. İşveren ve yabancının orijinal imzalarının olmadığı durumlarda taraflar arasında yapılmış iş sözleşmesi ibraz edilecektir. Formun imzasız olması ve iş sözleşmesinin de bulunmaması durumunda başvuru işleme alınmayacaktır.),
  • Türkiye’den yapılacak başvurular için müracaat tarihinde geçerli en az altı ay süreli ikamet tezkeresi (Bu belge elektronik başvuru esnasında taranılarak on-line gönderilecektir.),
  • Türkçe tercümesi yeminli mütercim veya resmi makamlarca onaylı pasaport sureti (Bu belge elektronik başvuru esnasında taranılarak on-line gönderilecektir.),
  • Mesleki hizmetler kapsamında çalışacak yabancılar ile Bakanlığın gerekli gördüğü diğer mesleklerde çalışacak yabancılardan Türkçe tercümesi yeminli mütercim veya resmi makamlarca onaylı diploma veya geçici mezuniyet belgesi sureti, pilot olarak istihdam olunacak yabancılar için pilot lisansı örneği (Bu belge elektronik başvuru esnasında taranılarak on-line olarak ayrıca kağıt ortamında da gönderilecektir.),
  • Yabancı sanatkar çalıştıracak Belgeli Turizm İşletmeleri için, Türkçe ve yabancının dilinde düzenlenen iş sözleşmesi ve yeminli mütercim onaylı bonservis (Bu belgeler elektronik başvuru esnasında taranılarak on-line olarak ayrıca kağıt ortamında da gönderilecektir.),
  • Mesleki hizmetler kapsamında çalışma izni talep eden yabancının yukarıdaki belgelere ek olarak, yurt dışında yüksek öğrenim görmesi halinde 2547 sayılı Kanunun 3 ve 7/p maddeleri uyarınca, “Yurtdışı Yüksek Öğretim Diplomaları Denklik Yönetmeliği”ne uygun olarak alacağı “Diploma veya Geçici Mezuniyet Denklik Belgesi” (Bu belge elektronik başvuru esnasında taranılarak on-line gönderilecektir.),
  • Milli Eğitim Bakanlığına bağlı özel öğretim kurumlarında görev alacak yabancılar için Milli Eğitim Bakanlığından alınmış yabancının yeterliliğini gösterir belge (ön izin) (Bu belge elektronik başvuru esnasında taranılarak on-line gönderilecektir.).

Yabancı Çalışma İzni İlk Başvurularında İşverenden İstenilen Belgeler

  • Çalışma izni başvuru dilekçesi (Dilekçe elektronik başvuru esnasında taranılacak, ayrıca kağıt ortamında gönderilecektir.),
  • Son yıla ait, vergi dairesi veya yeminli mali müşavir onaylı bilanço ve kâr/zarar tablosu (Bu belge elektronik başvuru esnasında taranılarak on-line gönderilecektir.),
  • Kuruluşun en son sermaye ve ortaklık yapısını gösteren Türkiye Ticaret Sicil Gazetesi (Bu belge elektronik başvuru esnasında taranılarak on-line gönderilecektir.),
  • Yabancı istihdam edecek özel öğretim kurumları için, Milli Eğitim Bakanlığından alınmış “Kurum Açma ve Öğretime Başlama İzni” ve “Ruhsatname” (Bu belge elektronik başvuru esnasında taranılarak on-line gönderilecektir.),
  • Dernek ve vakıflar ile sağlık hizmeti veren kuruluşlar için, ilgili mercilerinden alınmış faaliyet durumlarını gösterir belge (Bu belge elektronik başvuru esnasında taranılarak on-line gönderilecektir.),
  • Belgeli turizm kuruluşları için, Kültür ve Turizm Bakanlığı’ndan alınmış işletme ve yatırım belgesi (Bu belge elektronik başvuru esnasında taranılarak on-line gönderilecektir.),
  • Kamu kurum ve kuruluşlarınca uluslararası ihale açılmış projeleri yapma hakkı kazanmış kuruluşların (konsorsiyumlar dahil) ilgili kurum ve kuruluştan alacakları işi yüklendiklerini tevsik eden belge (Bu belge elektronik başvuru esnasında taranılarak on-line gönderilecektir.),
  • Mühendislik, mimarlık, müteahhitlik ve danışmanlık hizmetleri kapsamında yabancı uzman istihdam edecek tüzel kişiliklerde, aynı meslekte Türk mühendis/mimar/şehir plancısı istihdam edildiğini ispata dair ücret bordrosu (Bu belge elektronik başvuru esnasında taranılarak on-line gönderilecektir.),
  • Yabancı personeli istihdam edecek kurum ve kuruluş adına “kullanıcı” sıfatıyla elektronik başvuruyu yapma yetkisi bulunan kişinin noter onaylı vekaletnamesi veya kullanıcı sıfatındaki kişinin başvuruyu yapan kurum ve kuruluşta çalıştığını gösterir belge (Bu belge elektronik başvuru esnasında taranılarak on-line gönderilecektir.).